Click on this button to call us
Click on this button to search

Keston Combi C30, C35

Make

KESTON

Model

COMBI

Type

C30-35

UIN: K23.0

K23/A - Expanded View
K23/A - Expanded View
K23/B - Water Management
K23/B - Water Management
K23/C - Gas Management
K23/C - Gas Management
K23/D - Controls
K23/D - Controls
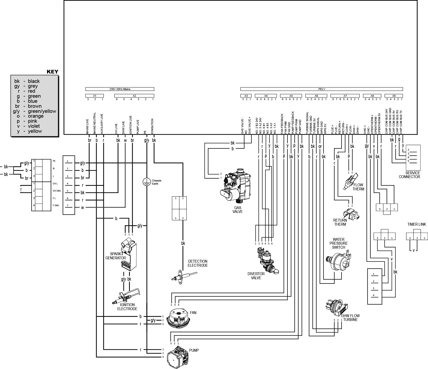
K23/E - Wiring
K23/E - Wiring
K23/F - Hardware Pack
K23/F - Hardware Pack
K23/G - Flue Accessory Pack
K23/G - Flue Accessory Pack
K23/H - Boiler Flue Connections
K23/H - Boiler Flue Connections
KeyUINNameModel
Loading...