Click on this button to call us
Click on this button to search

Zanussi Ultra + System 15,18,24,30

Make

ZANUSSI

Model

ULTRA+ SYSTEM

Type

15-30

UIN: A104.3

A104/A - Expanded View
A104/A - Expanded View
A104/B - Water Management
A104/B - Water Management
A104/C - Water Management (IE)
A104/C - Water Management (IE)
A104/D - Gas Management
A104/D - Gas Management
A104/E - Controls
A104/E - Controls
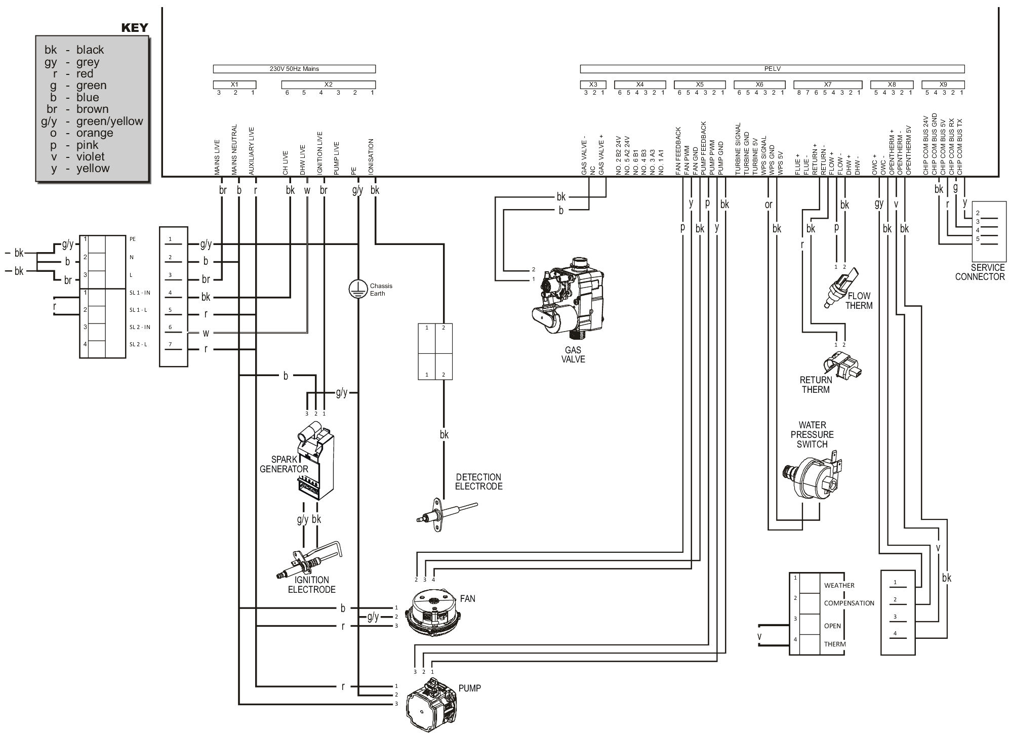
A104/F - Wiring
A104/F - Wiring
A104/G - Hardware Pack
A104/G - Hardware Pack
KeyUINNameModel
Loading...