Click on this button to call us
Click on this button to search

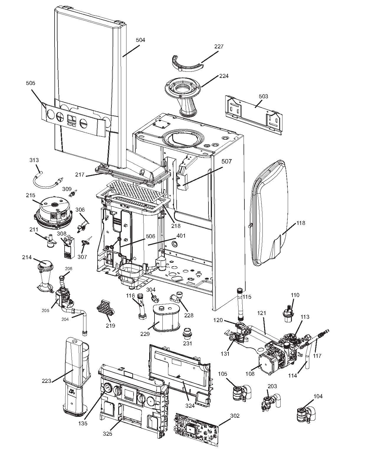
KESTON SYSTEM S30 BOILER

Make

KESTON

Model

SYSTEM

Type

S30

UIN: 215676

K24/A - Expanded
K24/A - Expanded
K24/B - Water Management
K24/B - Water Management
K24/C - Gas management
K24/C - Gas management
K24/D - Controls
K24/D - Controls
K24/E - Hardware Pack
K24/E - Hardware Pack
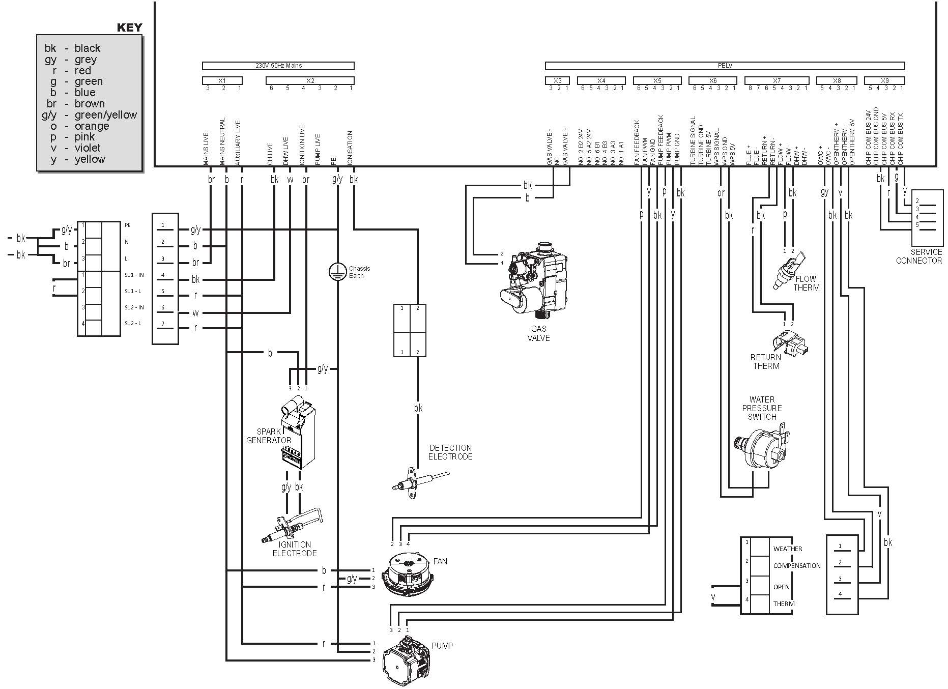
K24/F - Wiring
K24/F - Wiring
K24/G - Flue Accessory Pack
K24/G - Flue Accessory Pack
K24/H - Boiler Flue Connections
K24/H - Boiler Flue Connections
KeyUINNameModel
Loading...